مدل دامنه
مدل دامنه (انگلیسی: Domain model) در مهندسی نرمافزار، مدلی مفهومی از دامنه است، که دادهها و رفتار آن را در خود جای میدهد.[1][2] در مهندسی شناخت، (یا مهندسی هستیشناسی) مدل دامنه، بازنمودی از یک حوزه دانش با مفاهیم، نقشها، دادههای اطلاعاتی، افراد و قوانینی است، که با یک منطق توصیفی، پایهگذاری شده باشد.

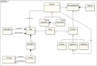
نمونهای از مدل دامنه مربوط به یک طرح بیمه درمانی
مدل دامنه، سیستمی انتزاعی است، که جنبههای منتخب، تأثیرگذاری و فعالیت در حوزه دانش را توصیف میکند و از این مدل میتوان برای حل مشکلات مربوط به دامنه، استفاده نمود. مدل دامنه نمایانگر مفاهیم معنیدار از دامنه، در دنیای واقعی میباشد، که باید در نرمافزار مدل شوند. در زبان مدلسازی یکپارچه، از نمودار کلاس برای نشان دادن مدل دامنه استفاده میشود.
جستارهای وابسته
منابع
- Fowler, Martin. Patterns of Enterprise Application Architecture. Addison Wesley, 2003, p. 116.
- Fowler, Martin. "P of EAA - Domain Model"
- مشارکتکنندگان ویکیپدیا. «Domain model». در دانشنامهٔ ویکیپدیای انگلیسی، بازبینیشده در ۲۶ سپتامبر ۲۰۱۹.
This article is issued from Wikipedia. The text is licensed under Creative Commons - Attribution - Sharealike. Additional terms may apply for the media files.