آینه جریان
آینهٔ جریان مداری است که برای کپی کردن جریان از طریق یک قطعه فعال با کنترل جریان در یک قطعه فعال دیگر یک مدار طراحی شده و جریان خروجی را بدون توجه به بارگذاری ثابت نگه میدارد. جریان «کپیشده» میتواند، و گاهی اوقات، یک جریان سیگنال متغیر باشد. از نظر مفهومی، یک آینه جریان ایدهآل به سادگی یک تقویتکننده جریان معکوس ایدهآل است که جهت جریان را نیز معکوس میکند. یا میتواند از یک منبع جریان کنترل شده با جریان (CCCS) تشکیل شود. آینه جریان برای تأمین جریانهای بایاس و بارهای فعال به مدارها استفاده میشود. همچنین میتوان از آن برای مدلسازی یک منبع جریان واقع گرایانهتر استفاده کرد (زیرا منابع جریان ایدهآل وجود ندارند).
ساختار مدار پوشش داده شده در اینجا که در بسیاری از آیسیهای یکپارچه ظاهر میشود، آینه جریان ویدلر بدون مقاومت تبهگن امیتر در ترانزیستور پیرو (خروجی) است. این ساختار فقط در آیسی انجام میشود، زیرا تطابق آن باید بسیار نزدیک باشد و با گسسته قابل دستیابی نیست.
توپولوژی دیگر آینه جریان ویلسون است. آینه ویلسون مشکل ولتاژ اثر ارلی را در این طرح حل میکند.
تحقق مداری آینههای جریان
ایده پایه
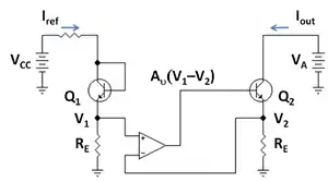
ترانزیستور دوقطبی میتواند به عنوان سادهترین مبدل جریان-به-جریان مورد استفاده قرار گیرد اما نسبت انتقال آن به تغییرات دما، تغییرات بتا (β) و غیره بستگی دارد. برای از بین بردن این اختلالات ناخواسته، یک آینه جریان از دو مبدل جریان-به-ولتاژ آبشاری و ولتاژ به جریان تشکیل شدهاست که در همان شرایط قرار گرفته و دارای خصوصیات معکوس هستند. خطی بودن برای آنها واجب نیست؛ تنها مورد نیاز این است که ویژگیهای آنها آینهای مانند باشد (برای مثال، در آینه جریان BJT در زیر، آنها لگاریتمی و نمایی هستند). معمولاً از دو مبدل یکسان استفاده میشود اما ویژگی اول با استفاده از بازخورد منفی معکوس میشود؛ بنابراین یک آینه جریان از دو مبدل معادل آبشاری (اولی-معکوس و دومی-مستقیم) تشکیل شدهاست.

آینه جریان با بیجیتی
جریان تحویل داده شده توسط آینه برای بایاس معکوس کلکتور-بیس، VCB ترانزیستور خروجی توسط:
در اینجا IS جریان اشباع معکوس یا جریان مقیاس؛ VT، ولتاژ حرارتی و VA، ولتاژ ارلی است. این جریان نسبت به جریان مرجع Iref زمانی که خروجی ترانزیستور V CB = 0 V است توسط:
مقاومت خروجی
اگر VBC بزرگتر از صفر در ترانزیستور خروجی Q2 باشد، جریان کلکتور در Q2 در نتیجه اثر ارلی تا حدودی بزرگتر از Q1 خواهد شد. به عبارت دیگر، آینه دارای یک خروجی محدود (یا نُرتُن) داده شده با ro ترانزیستور خروجی، عبارتند از:
که در آن VA ولتاژ اولیه؛ و VCE، ولتاژ کلکتور به امیتر ترانزیستور خروجی است.
آینهٔ جریان ساده با ماسفت

آینه جریان ساده نیز میتواند با استفاده از ترانزیستورهای ماسفت پیادهسازی شود، همانطور که در شکل ۲ نشان داده شدهاست. ترانزیستور M1 و همچنین M2 در حالت اشباع یا فعال عمل میکند. در این طرز قرارگیری، جریان خروجی IOUT بهطور مستقیم با IREF مرتبط است، همانطور که در ادامه بحث شده.
جریان مرجع IREF یک جریان شناخته شدهاست و میتواند توسط یک مقاومت، همانطور که نشان داده شدهاست، یا توسط یک منبع جریان «آستانه مرجع» یا منبع جریان «بایاس سرخود» برای اطمینان از ثابت بودن آن، مستقل از تغییرات ولتاژ منبع، تأمین شود.[1]
ولتاژ درین-سورس میتواند به صورت V DS = V DG + V GS بیان شود. با استفاده از این جایگذاری، مدل شیچمن-هاجز یک شکل تقریبی برای تابع ارائه میدهد:[2]
در اینجا یک ثابت وابسته به فناوری است که با ترانزیستور همراه است، W/L نسبت عرض به طول ترانزیستور است، ولتاژ گیت-سورس، ولتاژ آستانه، λ ثابت مدولاسیون طول کانال است و ولتاژ درین-سورس است.
مقاومت خروجی
به دلیل مدولاسیون طول کانال، آینه دارای یک خروجی محدود (یا نورتون) مقاومت در برابر داده شده توسط ro ترانزیستور خروجی، یعنی (نگاه کنید به مدولاسیون طول کانال):
که در آن λ = پارامتر مدولاسیون طول کانال و V DS = بایاس درین-سورس.
ولتاژ سازگاری
برای بالا نگه داشتن مقاومت ترانزیستور خروجی، VDG ≥ 0 V.[nb 1] (به بیکر مراجعه کنید).[3] این بدان معنی است که کمترین ولتاژ خروجی که منجر به رفتار صحیح آینهای، ولتاژ سازگاری میشود، VOUT = VCV = VGS برای ترانزیستور خروجی در سطح جریان خروجی با V DG = 0 V یا با استفاده از معکوس تابع اف، f −1:
برای مدل شیچمن-هاجز، f -1 تقریباً یک تابع مربعی است.
آینه جریان با اعمال بازخورد

آینههای جریان دیگر
- منبع جریان ویدلر
- آینه جریان ویلسون به عنوان منبع جریان مورد استفاده قرار میگیرد
- منابع جریان آبشاری
یادداشت
- Keeping the output resistance high means more than keeping the MOSFET in active mode, because the output resistance of real MOSFETs only begins to increase on entry into the active region, then rising to become close to maximum value only when VDG ≥ 0 V.
جستارهای وابسته
منابع
- Paul R. Gray; Paul J. Hurst; Stephen H. Lewis; Robert G. Meyer (2001). Analysis and Design of Analog Integrated Circuits (Fourth ed.). New York: Wiley. p. 308–309. ISBN 0-471-32168-0.
- Gray; et al. Eq. 1.165, p. 44. ISBN 0-471-32168-0.
- R. Jacob Baker (2010). CMOS Circuit Design, Layout and Simulation (Third ed.). New York: Wiley-IEEE. pp. 297, §9.2.1 and Figure 20.28, p. 636. ISBN 978-0-470-88132-3.
پیوند به بیرون
- 4QD tec - منبعها و آینههای جریان مجموعهای از مدارها و توضیحات